重庆市丰都县高家镇太运村 · 秦大武·绿岛源非法采矿调查 · 29°59'27"N, 107°57'49"E · 2006–2026
重庆丰都,高家镇太运村。这里曾有连绵的山——林木参天,溪水潺潺,几百户村民世代耕种为生。如今,打开任意一个卫星地图搜索这个坐标——山,没了。不是一座,是好几座山被彻底挖空。不是地震,不是泥石流,不是天灾。是一个叫秦大武的人,伙同村干部伪造已故村民的签名骗取合同,用炸药把山一层一层炸平,用绿色伪装网蒙骗卫星和检查组。整整20年,无人追责——谁给了他这么大的胆子?
审批272亩,实际挖空1,800亩——超标6.6倍。
合同上赫然出现已故村民的"亲笔签名"——死人也能签字?
举报的村民反被以"寻衅滋事"关进看守所。
有人因此丧命。20年,零追责。
拖动滑块,对比2003年与2017年卫星图 · 重庆市丰都县高家镇太运村
2003年 · 森林完好
2017年 · 山已消失
数据来源:公开卫星影像。任何人均可通过谷歌地球历史影像功能独立验证。
多平台卫星截图 + 互动地图,任何人可在重庆市丰都县独立验证
互动地图 · 可拖动缩放切换图层
从伪造签名到举报人被抓,重庆丰都一座山如何消失
重庆绿岛源建材集团有限公司
法定代表人、董事长
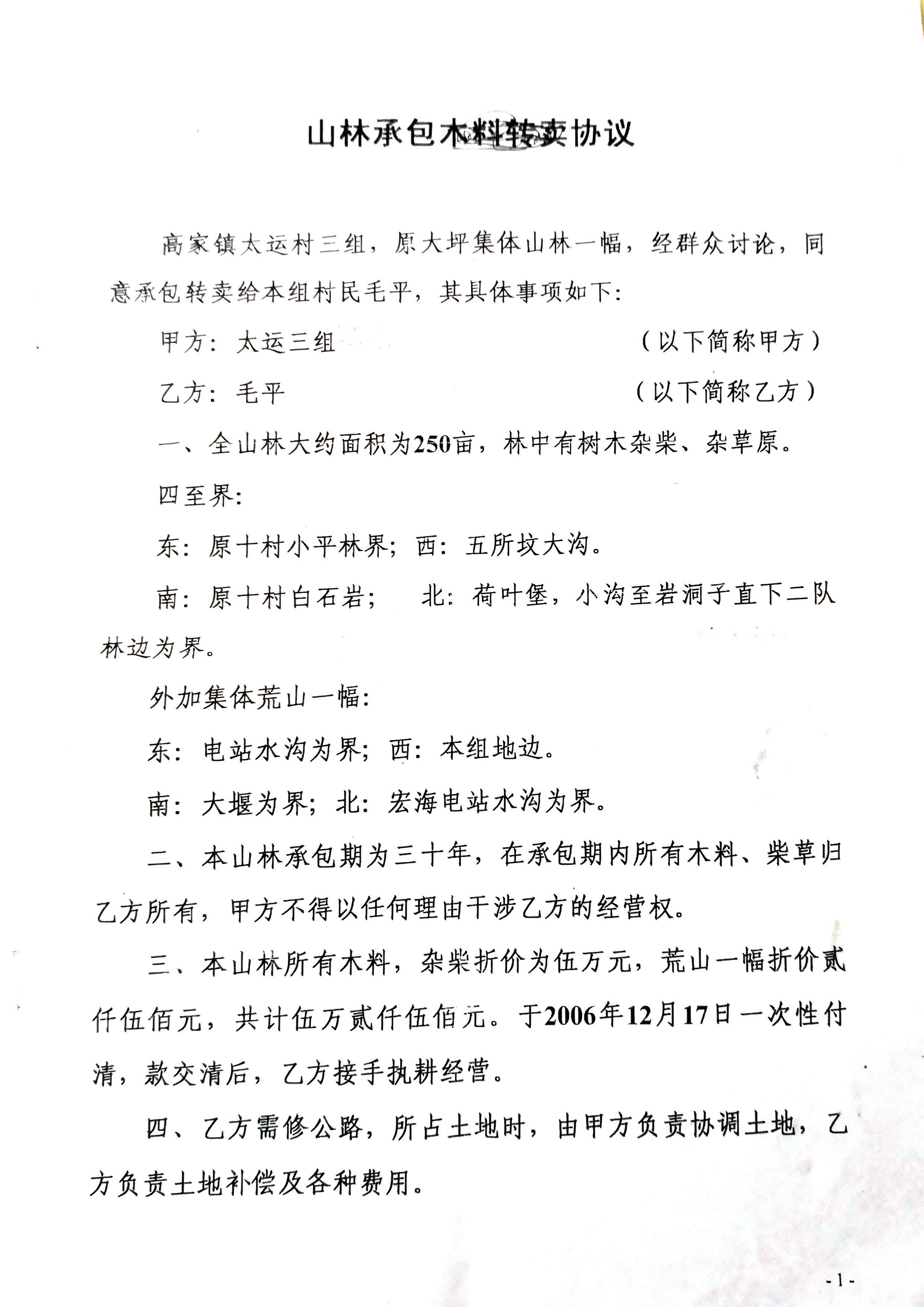
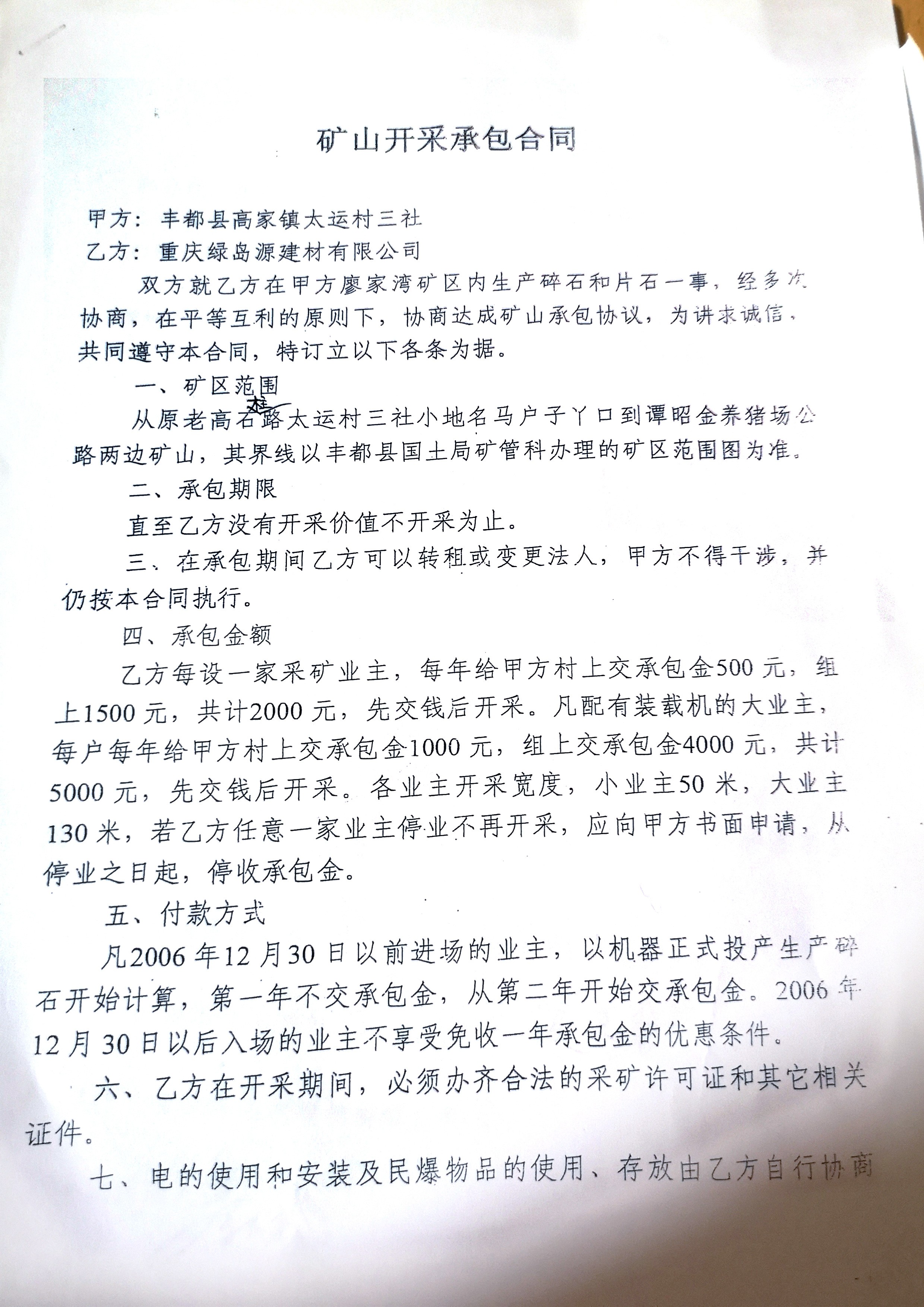
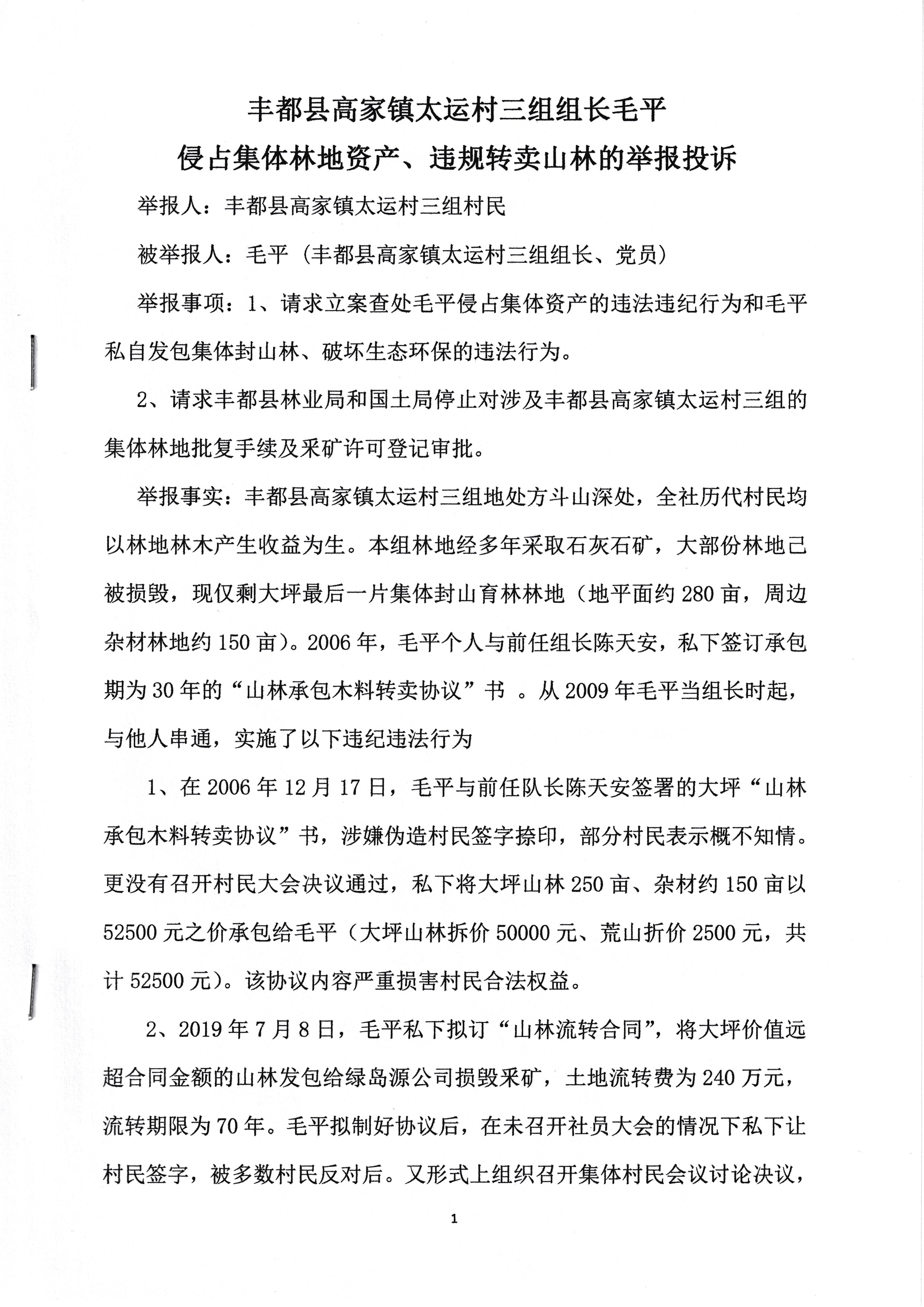
2006年,秦大武与时任太运村三组组长毛平——一名中共党员——合谋,伪造全体村民签名,将1800亩世代相传的集体林地以区区5万元"转让"给自己的绿岛源公司。合同期限30年,折合每亩每年不到1元——一片祖辈留下的林地,一年的"租金"连一瓶矿泉水都买不到。
凭借这些涉嫌伪造的合同,秦大武堂而皇之地向林业局、矿务局等政府部门骗取了全套经营许可证。直到2014年3月7日,太运村三组全体村民集体签名按手印发表声明:从未同意过任何土地转让。但一切为时已晚——山,已经开始消失了。
相关判决可在重庆市各级法院档案中查证。
如果2006年的合同是伪造的——而这一点可以通过司法笔迹鉴定一锤定音——那么接下来发生的一切,从法律上讲都是违法犯罪。没有任何例外。
换句话说:秦大武20年来的全部经营活动,没有一天是合法的。不存在"部分违法"——源头是假的,后面全是假的。这不是一个企业的违规问题,这是一个从第一天就建立在犯罪基础上的系统性违法帝国。
2019年,重庆渝中区人民法院悄悄受理了一起民事诉讼。表面看是一起普通土地纠纷——但只要稍加调查原告与被告的关系,真相令人震惊:他们根本就是同一利益集团的人。
这涉嫌是一场精心策划的虚假诉讼:利用法院判决给非法获取的土地权利披上"合法"外衣。自己人告自己人,自己人赢自己人——司法沦为洗白工具。
每逢上级检查组到来或卫星监测时段,绿岛源就在满目疮痍的矿坑上大面积铺设绿色伪装网——企图在卫星影像上伪造"植被覆盖"的假象,公然对抗国家环境监管。
重庆市林业局(2012)319号文件批准使用林地18.16公顷(约272亩)。而实际破坏面积超过1800亩——超标6.6倍。审批的是一片林地,挖空的是好几座山。
20年来,太运村村民一次又一次拿起法律武器:写举报信、走信访渠道、提起诉讼——他们穷尽了《宪法》赋予公民的每一条合法途径。结果呢?问题没解决一个。更可怕的是——举报的人,反而被抓了。
据村民反映,2024年5月23日,一名村民在修缮因常年爆破震损的屋顶时坠亡。20年的爆破让房屋千疮百孔,修房成了拿命去赌——这不是意外,这是20年非法经营积累的人祸。
丰都县太运村:卫星图、现场照片、伪装网、粉尘污染、房屋震损、合同文件












































12段实地拍摄视频
基于现有证据,涉嫌以下罪名:
《刑法》第224条 · 第280条
《刑法》第342条
《刑法》第134条
《刑法》第338条
《刑法》第201条 · 第191条
《刑法》第277条
《刑法》第254条
绿岛源建材集团目前官司缠身、股权全部被法院冻结(百度贴吧多名债权人公开证实)。在此情况下,存在资产转移和证据灭失的风险。
| 人员/企业 | 身份 | 备注 |
|---|---|---|
| 秦大武 | 绿岛源建材集团法定代表人、董事长 | 法定代表人 |
| 王新德 | 秦大武妹夫,名下多家关联企业 | 涉嫌利益输送、组织暴力殴打村民 |
| 秦大武之妹 | 秦大武亲属,王新德之妻 | 关联企业登记人 |
| 重庆绿岛源建材集团有限公司 | 91500230774891898M | 股权全部冻结 |
| 王新德名下关联企业 | 多家公司 | 与绿岛源存在资金往来 |
数百名债权人和受害村民的合法权益,不应因资产转移而落空。
秦大武的罪恶远不止非法采矿和掠夺村民土地。他是一个不折不扣的骗子和地方恶霸——在百度贴吧、重庆网络问政平台等公共平台上,来自四面八方的受害者怨声载道,纷纷控诉秦大武坑蒙拐骗、欠债不还、仗势欺人。目前公开曝光的案例只是冰山一角,据我们了解,被秦大武欺骗、侵害的受害者至少数百人——工程承包商、建材供应商、合作伙伴、周边居民……凡是跟秦大武打过交道的人,几乎没有不被他坑害的。
不需要相信我们,自己验证